SENZOR Micro pre LED lineárne svietidlo IP65 - SMM32
Kód: SMM32Podrobný popis
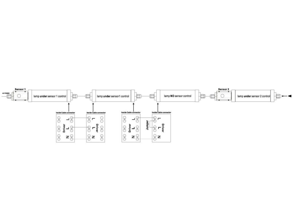
SENZOR Micro pre LED lineárne svietidlo IP65 - SMM32 je určené pre pracovné a technické priestory, kde je dôležitá rovnomerná svietivosť, spoľahlivosť a stabilná prevádzka. Vhodné je najmä do hál, skladov, dielní, výrobných priestorov alebo prevádzok s vyššími nárokmi na osvetlenie.
Technické parametre sú nastavené tak, aby produkt poskytoval stabilný výkon pri dlhodobej prevádzke. Robustné prevedenie podporuje dlhodobé používanie v náročnejšom režime a zároveň uľahčuje začlenenie do existujúcej elektroinštalácie.
Dodatočné parametre
| Kategória: | Príslušenstvo k lineárnym svietidlám |
|---|---|
| EAN: | 8585040918970 |
| Balenie: | 1 |
| Výrobca: | NEDES |
| Citlivosť: | 25%-50%-75%-100% |
| Dosah: | max Ø 10m |
| Kód výrobcu: | SMM32 |
| Lux: | 5lx-25lx-50lx-2000lx |
| Použitie pre: | LNL324/3, LNL325/3 |
| Typ senzora: | 5,8GHz - microwave |
| Čas: | 5s-1m-3m-10m |
Hodnotenie tovaru
Buďte prvý, kto napíše príspevok k tejto položke.
Diskusia
Buďte prvý, kto napíše príspevok k tejto položke.
